企业申报三体系认证的远程审核条件、三体系认证流程、周期费用及材料
发布日期:2022-09-20 16:12:10 浏览次数: 来源:小编
认证的流程如下:培训流程:内审员培训---->基本培训
咨询流程:初访---->签约---->咨询师进驻---->制定计划---->体系建设(质量手册编定、程序文件编定)---->文件审定---->运行辅导---->自查及纠正---->评审辅导---->咨询总结
认证流程:提交申请---->签定合同---->审核文件---->现场审核---->纠正措施---->批准--->颁证
三体系远程审核条件
1、注册满三个月即可办理
2、具备独立的法人资格或经独立的法人授权的组织,如果涉及到资质许可的,应能提供所涉及法律法规要求的行政许可证明、资质证书、强制性认证证书等。
3、有正常的经营活动和合法的经营场所。
4.生产类企业需要具备环评或环评备案等。
三体系认证流程
1、准备资料 准备基础资料、充分了解需求
2、咨询指导 咨询师上门讲解、解答认证疑惑
3、整理申报 咨询师编写材料 讲解审核要点
4、全程陪审 专家陪审指导 不符合项纠正
5、出证无忧 出证寄送督促 专家认证规划

三体系认证办理周期费用
企业配合的情况下,认证机构在收到资料后,一般20个工作日即可办理完成。
ISO三体系认证费用是由企业的经营位置、行业及人数决定的,费用在18000元起。
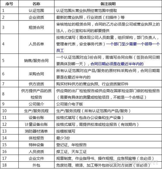
三体系认证办理申报资料

全国企业院校 专业政策咨询 企业补贴申报 项目申报代理服务等
联系专才:13570107737(微信同号)
科技型中小企业评价工作开展监督检查及科技型中小企业指标说明
科技型中小企业评价工作采取常年受理,定期公示的方式开展,受理截止日期为9月30日。2~8月每月公示一批,每批次截止时间均为每月20日;9月公示2批,受理截止日期分别为9月20日、9月30日。科技型中小企业评价工作开展监督检查及科技型中小企业...(410 )人阅读时间:2023-02-17
企业申请高新技术企业的误区、为什么有些企业不敢申报高新技术企
高新技术企业申报成功,能够使得企业享受到税收优惠,在科技补助项目和企业财政资金项目的申报上,也可以享受到政府部门的政策,高企资质同时能够帮助企业进行品牌形象的建设和市场价值的提高,政府部门也鼓励符合条件的企业参与高新技术企业申报。详情请咨询...(493 )人阅读时间:2023-02-24
企业研发补助好申请吗?研发后补助申请条件
企业研发补助好申请吗从申报条件来看,企业应满足以下条件:市内注册,具有独立法人资格的规模以上工业企业、大中型软件和信息技术服务业企业、大中型科学研究和技术服务业企业;企业按统计部门要求如实进行了研究开发费用报统;企业已向税务部门自主申报研发...(597 )人阅读时间:2022-04-30
佛山市高明区农产品产地冷藏保鲜设施建设申报流程、补贴标准
根据《关于印发广东省农产品产地冷藏保鲜设施建设实施方案的通知》(粤农农函〔2021〕839号)等文件精神,现开展佛山市高明区农产品产地冷藏保鲜设施建设申报工作,具体要求通知如下:建设支持对象区级以上示范家庭农场和农民合作示范社,已登记的农村...(490 )人阅读时间:2022-07-06
惠州惠城区高新技术企业有补贴吗 高新技术企业评分标准
惠州惠城区高新技术企业有补贴吗惠州市高新技术企业认定奖励:【惠州】企业申请国家高新技术企业认定,获得市科技局推荐且通过国家高新技术企业认定的,首次认定企业每家最高奖励20万元,非首次认定企业每家奖励10万元,县(区)给予配套奖励;获得市科技...(434 )人阅读时间:2022-10-10
长沙瞪羚企业认定标准、长沙市瞪羚企业政策补贴详解及评定条件
什么是“瞪羚企业”呢?长沙高新区经发局相关负责人介绍,瞪羚企业就是拥有核心创新能力、能够实现爆发式成长的科技型企业,这些企业年营收额基本上逾2000万元,它们具有与“瞪羚”共同的特征——跑得快、跳得高,这些企业年增长速度能轻易超越数倍甚至数...(529 )人阅读时间:2022-11-10
2023年深圳南山区专精特新奖励政策、为何中小企业都在抢着申
专精特新是国家为中小企业规划的发展路径“低技术含量”、“低质量”、“弱品牌”、“低附加值”是众多中小企业长期以来难以突破的困局,缺乏变革方向。而“专精特新”的申报要求就如一个灯塔,为大量中小企业指明前进方向,发展方向。2023年深圳南山区专...(417 )人阅读时间:2023-03-22
首版次软件产品申报条件及申报材料、首版次软件产品认定范围
“首版次软件产品”是指企业自主开发或合作开发,功能或性能有较大突破,在该领域具有技术领先优势或填补市场空白、打破市场垄断,拥有自主知识产权,尚未取得重大市场业绩,在市场首次销售的同产品名称、同一版本号的软件产品。企业研制开发的自用软件和用户...(416 )人阅读时间:2023-01-05
