广州2024年高新技术企业认定流程和条件 高新技术企业申报注意事项
发布日期:2023-12-07 13:52:53 浏览次数: 来源:专才小编
很多朋友问专才网,关于“ 高新技术企业申报注意事项 ”,专才网详细为你解答:
办业务最好还是找第三方机构进行业务办理,因为他们精通各项业务的办理流程,可以在规定的时间内处理好你的业务问题,想要申请专利、商标、补贴项目、资质等,可以咨询专才顾问进行资询评估与合作。
在国家重点支持的高新技术领域内,持续进行研究开发与技术成果转化、形成企业核心自主知识产权,并以此为基础开展经营活动、在中国境内(不包括港、澳、台地区)注册的居民企业。
广州高新技术企业认定条件,广州高新技术企业认定要求,广州高新技术企业认定流程:
1.企业申请认定时须注册成立一年以上;
2.企业通过自主研发、受让、受赠、并购等方式,获得对其主要产品(服务)在技术上发挥核心支持作用的知识产权的所有权;
3.对企业主要产品(服务)发挥核心支持作用的技术属于《国家重点支持的高新技术领域》规定的范围;
4.企业从事研发和相关技术创新活动的科技人员占企业当年职工总数的比例不低于10%;
5.企业近三个会计年度(实际经营期不满三年的按实际经营时间计算,下同)的研究开发费用总额占同期销售收入总额的比例符合如下要求:
最近一年销售收入小于5,000万元(含)的企业,比例不低于5%;
最近一年销售收入在5,000万元至2亿元(含)的企业,比例不低于4%;
最近一年销售收入在2亿元以上的企业,比例不低于3%。
其中,企业在中国境内发生的研究开发费用总额占全部研究开发费用总额的比例不低于60%;
6.近一年高新技术产品(服务)收入占企业同期总收入的比例不低于60%;
7.企业创新能力评价应达到相应要求;
8.企业申请认定前一年内未发生重大安全、重大质量事故或严重环境违法行为。
其中,科技成果转化的成功来源可从专利、技术诀窍、项目立项证明等方面提供证明材料;转化结果可从生产批文、新产品或新技术推广应用证明、产品质量检验报告等方面提供材料。
部分地区从事集成电路、人工智能、生物医药、关键材料等领域生产研发类规模以上企业认定高新技术企业时,满足从业一年以上且在中国境内发生的研究开发费用总额占全部研究开发费用总额的比例不低于50%条件的,实行“报备即批准”。
高新技术企业认定条件
广州高新技术企业认定申报代理公司中介机构哪家比较好?高新技术企业创新能力主要从知识产权、科技成果转化能力、研究开发组织管理水平、企业成长性等四项指标进行评价。各级指标均按整数打分,满分为100分,综合得分达到70分以上(不含70分)为符合认定要求。
《知识产权指标》(≤30分)

其中:
Ⅰ类:发明专利(含国防专利);植物新品种;国家级农作物品种;国家新药;国家一级中药保护品种;集成电路布图设计专有权等;
Ⅱ类:实用新型专利;外观设计专利;软件著作权等。
知识产权是否符合高新技术企业认定标准,将进行定性与定量相结合的评价。
《知识产权指标》(≤30分)

科技成果转化是指为提高生产力水平而对科技成果进行的手续实验、开发、应用、推广直至形成新产品、新工艺、新材料,发展新产业等活动。同一科技成果分别在国内外转化的,或转化为多个产品、服务、工艺、样品、样机等的,只计为一项。科技成果转化最好的表现形式就是专利,一般来说,每一项科技成果转化都需要与一项专利相对应,即没有相应的专利的科技成果是很难被评审专家认可的,所以科技成果转化本质上就是专利。
《研究开发组织管理水平指标》(≤20分)


计算方法如下:
净资产增长率=1/2(第二年末净资产/第一年末净资产+第三年末净资产/第二年末净资产)-1
销售收入增长率=1/2(第二年销售收入/第一年销售收入+第三年销售收入/第二年销售收入)-1
可知,广州高新技术企业认定的成败主要取决于专利的质量(技术先进性、技术含量),专利质量越高、数量也多,分数越高(占60%比重)就是如何申请广州国家高新企业认定、广州高新企业认定哪个公司比较好的最好答案!

高新技术企业申报注意事项
(一)研发费用归集“合理化”
研究开发费用归集范围:
人员人工费用、直接投入费用、折旧费用与长期待摊费用、无形资产摊销费用、设计费用、装备调试费用与试验费用、委托外部研究开发费用(按照实际发生额的80%计入)及上述费用之外与研究开发活动直接相关的其他费用。
建议:
(1)维护研发项目:企业应在日常经营过程中,按照相关组织管理制度,定期进行研发项目立项确认,推进研发项目实施、验收,做好研发项目技术、文档、财务等资料的整理维护工作。
(2)合理归集费用:企业应在日常经营过程中,严格按照研发费用归集范围要求,合理有效归集研发费用,并做好研发费用辅助账等相关工作。
(3)重视加计扣除:企业应在每年上半年进行汇算清缴时,同步开展研发费用加计扣除工作。
(二)知识产权布局“前置化”
知识产权要求:
企业通过自主研发、受让、受赠、并购等方式,获得对其主要产品(服务)在技术上发挥核心支持作用的知识产权的所有权;
企业创新能力评价细则中,知识产权分值为30分,主要从知识产权技术的先进程度、对主要产品(服务)在技术上发挥核心支持作用、数量及获得方式四个方面进行评分。
建议:
(1)提前规划布局:企业在项目立项前应做好相关知识产权布局规划,实施过程中应根据实际实施进度持续推进知识产权申请工作。
(2)注重关联体现:申请的知识产权应与研发项目、高新技术产品在名称及内容上具备关联性,并充分体现出核心技术要点。
(三)科技成果转化“常态化”
科技成果相关定义:
企业创新能力评价细则中,科技成果转化能力分值为30分。
科技成果是指通过科学研究与技术开发所产生的具有实用价值的成果(专利、版权、集成电路布图设计等)。科技成果转化是指为提高生产力水平而对科技成果进行的后续试验、开发、应用、推广直至形成新产品、新工艺、新材料,发展新产业等活动。
科技成果转化形式包括:自行投资实施转化;向他人转让该技术成果;许可他人使用该科技成果;以该科技成果作为合作条件,与他人共同实施转化;以该科技成果作价投资、折算股份或者出资比例;以及其他协商确定的方式。
建议:
(1)跟进转化节点:企业管理层应对成果转化各个时间节点关注跟进,建议企业常态化推进科技成果转化工作。每年申请知识产权5项及以上作为取得的科技成果,同时相关成果应能体现与研发项目、高新技术产品的关联,以及技术创新性和先进性。
(2)体现转化成效:科技成果转化应体现出相关成效,因此在科技成果转化后形成的产品(服务)等,应同步准备检测报告、查新报告、用户使用报告等第三方评价材料作为转化成效支撑材料。
(四)组织管理体系“规范化”
组织管理要求:
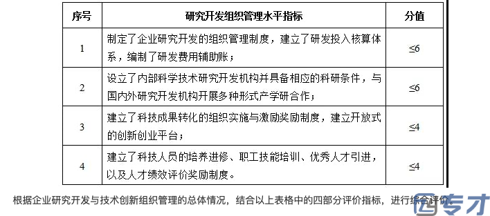
企业创新能力评价细则中,研究开发组织管理水平分值为20分,主要评价内容为:
(1)制定了企业研究开发的组织管理制度,建立了研发投入核算体系,编制了研发费用辅助账;
(2)设立了内部科学技术研究开发机构并具备相应的科研条件,与国内外研究开发机构开展多种形式产学研合作;
(3)建立了科技成果转化的组织实施与激励奖励制度,建立开放式的创新创业平台;
(4)建立了科技人员的培养进修、职工技能培训、优秀人才引进,以及人才绩效评价奖励制度。
建议:
(1)符合自身情况:企业应根据现有组织架构、所处发展阶段及目前发展水平等关键点,制定符合自身特征及既有条件的管理制度。
(2)持续更新迭代:随着企业不断发展,组织管理制度应根据实际情况做好修订更新,尤其是在企业规模、项目预算、财务管理等方面发生较大变化时,应在组织管理制度文件中有所体现。
(3)管理实施一致:企业在注重组织管理制度制定的同时,也应做好制度实施的过程管理,制度制定与实施内容应保持一致性,将研发投入核算体系、研发费用辅助账、培训培养进修、绩效评价奖励等落实到实处,同时做好日常实施过程资料的归档工作。
(五)企业成长自评“标准化”
成长性评价:
企业创新能力评价细则中,企业成长性分值为20分,主要评价企业净资产和销售收入增长率情况。
建议
(1)企业自评定位:企业成长性评价属于“硬性指标”评价体系,企业可对照《工作指引》进行自评计算得分。对于成长性分值较低的企业,尤其要通过做好企业创新能力评价中其他三项(知识产权、科技成果转化能力、研究开发组织管理水平)的准备工作进行提分。
(2)注重前期规划:企业应在发展过程中重视申报高企前三年(经营期不满三年的按实际经营时间规划)的销售收入、净资产情况。
以上就是专才网给大家整理的关于高新技术企业的相关内容,
专才集团,专注定位“科技企业服务”,2014年成立,为科技中小企业量身打造一站式孵化平台,如知识产权、项目申报、技术转移、科技成果评价、工商注册财税规划、专利商标版权代理、软件著作权代理(不过包退)可行性研究报告等一站式服务。可以咨询专才顾问进行资询评估与合作。
高新技术企业申请联系:13570107737(微信同号)
专才咨询热线:400-9692-949
全国企业院校 专业政策咨询 企业补贴申报 项目申报代理服务等
联系专才:13570107737(微信同号)
哪些企业可以申请ISO20000资助补贴、ISO20000全
ISO20000是第一个关于IT服务管理体系的要求的国际标准,它秉承“以客户为导向,以流程为中线”的理念,并强调按照PDCA(戴明质量)的方法论持续改进组织多提供的IT服务。其目的是提供建立、实施、运作、监控、评审、维护和改进IT服务管理体...(426 )人阅读时间:2022-10-25
广东省守合同重信用企业申报 守合同重信用申请有什么条件
广东省守合同重信用企业申报开展“守合同重信用”活动,应遵循以下程序:(一)申请。申请参加“守合同重信用”活动的企业,应向本企业注册登记的工商行政管理机关或合同管理协会(以下简称协会)提出书面申请。申请市、州级“守合同重信用企业”,应连续三年...(411 )人阅读时间:2022-05-22
广东省政府质量奖申报时间 广东省政府质量奖评审准则
广东省政府质量奖申报时间时间:2022年5月-6月。广东省政府质量奖评审准则一、指标设置 个人的评审指标包括基本条件和主要业绩两部分组成,其指标分值分布如下表所示。一级评价指标二级评价指标1.基本条件(20分)1.1政治素质(10分)1....(382 )人阅读时间:2022-06-07
入驻电商园区奖励政策 龙头企业入驻园区补贴
入驻电商园区奖励政策引进培育电商平台。对引进电商平台重大项目并在本地纳税的,采取“一事一议”的办法给予相应的优惠政策支持。对在国内知名电商平台上开设宜昌特色地方馆及产业带专区,年线上销售农特产品达到2000万元以上,入驻本地企业(品牌)达到...(379 )人阅读时间:2022-06-12
如何申请版权保护、保护期限是多久、著作权登记流程是什么
版权保护,又称著作权,最终目的不是“如何防止使用”,而是“如何控制使用”,版权法的实质是一种控制作品使用的机制。中国因特网版权保护的关键是在促进网络发展和保护著作权人利益间寻求平衡,当务之急是尽快完善这方面的立法。如何申请版权保护1、提交申...(424 )人阅读时间:2022-11-22
2023年广州越秀区高新技术企业申报材料、广州市高新申报要求
申请高新技术企业申报需要长期有效的准备。要提高高新技术企业申报的通过率,必须提早合理布局,按照企业的具体情况尽早拟订详细、全面的计划,不要多次重复考虑递交的资料。不要让资料不规范,错过了申请的好机会!2023年广州越秀区高新技术企业申报材料...(363 )人阅读时间:2023-03-16
企业工业设计中心申报材料 如何申报工业设计中心
企业工业设计中心申报材料(一)省级工业设计中心申请表;(二)企业营业执照、近期已出具的相关专项审计报告等佐证材料;(三)企业研发支出、工业设计中心投入,相关仪器设备软硬件原值,工业设计中心人员社保缴纳情况等;(四)近两年工业设计中心建设及运...(453 )人阅读时间:2022-07-18
东莞工程技术研究中心怎么申报 东莞工程技术研究中心补贴多少
东莞工程技术研究中心怎么申报申报单位使用已有账号登录东莞市科技业务管理系统2.0完成网上申报。(一)网上注册首次申报的单位登录东莞市科技业务管理系统注册,获得单位用户名和密码,同时获得开设项目负责人账号的申报权限;已注册的单位必须更新单位基...(476 )人阅读时间:2022-08-04
