广州市关于公布粤港澳大湾区“菜篮子”生产基地准予续证名单的通知
发布日期:2024-04-28 10:26:13 浏览次数: 来源:专才小编
很多朋友问专才网,关于“ “菜篮子”生产基地申报”,专才网详细为你解答:
办业务最好还是找第三方机构进行业务办理,因为他们精通各项业务的办理流程,可以在规定的时间内处理好你的业务问题,想要申请专利、商标、补贴项目、资质等,可以咨询专才顾问进行资询评估与合作。
广州市关于公布粤港澳大湾区“菜篮子”生产基地准予续证名单的通知
粤港澳大湾区“菜篮子”工作办公室关于公布粤港澳大湾区“菜篮子”生产基地准予续证名单的通知
各有关地市(州)农业农村行政主管部门,广州市各区农业农村局:
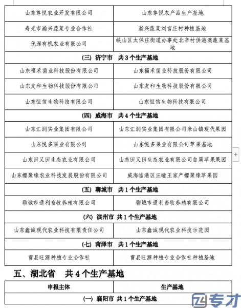
根据《粤港澳大湾区“菜篮子”生产基地认定规程》(T/GDNB 148-2022)团体标准及《粤港澳大湾区“菜篮子”工作办公室关于实施〈粤港澳大湾区“菜篮子”生产基地认定规程〉有关事项的通知》(大湾区菜办〔2023〕5号)有关要求,粤港澳大湾区“菜篮子”工作办公室组织开展了粤港澳大湾区“菜篮子”生产基地(第1-7批)到期续证工作。按照生产基地自愿申请,属地县(区)、地级以上市(州)农业农村行政主管部门审核推荐,粤港澳大湾区“菜篮子”工作办公室进行符合性检查、公示等流程,本次共有317个粤港澳大湾区“菜篮子”生产基地准予续证,现予以公布名单,并向准予续证生产基地重新颁发牌匾和证书。请属地农业农村行政主管部门继续加强对辖区粤港澳大湾区“菜篮子”生产基地的日常监管,按要求组织做好生产基地申报和续证等相关工作。
附件:粤港澳大湾区“菜篮子”生产基地(第1-7批)准予续证名单(317个).docx
粤港澳大湾区“菜篮子”工作办公室
2024年4月19日




以上就是专才网给大家整理的关于“菜篮子”生产基地申报的相关内容,
专才集团,专注定位“科技企业服务”,2014年成立,为科技中小企业量身打造一站式孵化平台,如知识产权、项目申报、技术转移、科技成果评价、工商注册财税规划、专利商标版权代理、软件著作权代理(不过包退)可行性研究报告等一站式服务,可以咨询专才顾问进行资询评估与合作。
“菜篮子”生产基地申请联系:13570107737(微信同号)
专才咨询热线:400-9692-949
全国企业院校 专业政策咨询 企业补贴申报 项目申报代理服务等
联系专才:13570107737(微信同号)
通化高新技术企业如何办理 高新技术企业享受税收优惠
通化高新技术企业如何办理高新技术企业申报程序企业自我评价如果想要申报高新技术企业,可以先根据《高新技术企业认定管理办法》第十条的内容,对企业情况进行自我评价,如果认为符合条件,就可以进行申报工作。注册登记首先企业在“高新技术企业认定管理工作...(388 )人阅读时间:2022-12-13
深圳规上企业认定标准及补贴 深圳规上企业申请补贴时间
深圳规上企业认定标准及补贴深圳市级“小升规”工业企业培育资助金额:10万, 另外首次上规纳统的工业企业的总经理及高管参加市中小企业服务署企业家培育工程企业家研修班的,在已有补贴的基础上再增加1万元的补贴。申报条件: 首次上规纳统的工业企业上...(1437 )人阅读时间:2022-05-13
政府质量奖对企业有什么好处 政府质量奖的评价标准
政府质量奖对企业有什么好处获得区政府质量奖的企业由区政府表彰奖励,颁发奖牌和证书,给予每家新获得区政府质量奖企业一次性奖励100万元,给予每家新获得区培育企业奖企业一次性奖励30万元,奖励经费由区财政统一安排,除奖励外,还有更多好处。一是企...(454 )人阅读时间:2022-06-07
你知道知识产权包括什么吗、知识产权可以分为哪几类
知识产权是指公民、法人或者其他组织在科学技术方面或文化艺术方面,对创造性的劳动所完成的智力成果依法享有的专有权利。知识产权,也称其为“知识所属权”,指”权利人对其智力劳动所创作的成果和经营活动中的标记、信誉所依法享有的专有权利",...(487 )人阅读时间:2022-11-09
什么是优势特色产业集群 优势特色产业集群补助
什么是优势特色产业集群建设优势特色产业集群是推进农业农村现代化的重要引擎、构建新发展格局的重要支点、促进乡村全面振兴的重要途径。要以农业全产业链优化升级为着力点,在省域内跨市跨县统筹布局,串珠成线、连块成带、集群成链,建成一批绿色优质原料基...(496 )人阅读时间:2022-05-04
高新企业研发费用专项审计 高新企业年审研发费用比例
高新技术认定审计概念研究开发费用专项审计报告,是指企业为开发新技术、新产品、新工艺发生的研究开发费用,由审计公司针对研发费用出具的审计报告。注册会计师接受企业的委托,对公司要递交的申报材料进行审查,出具专项审计报告的过程。研发费用审计要求企...(594 )人阅读时间:2023-02-07
广东省工业设计中心认定申报通知 广东省工业设计中心认定好处
广东省工业设计中心认定申报通知认定单位务必于2022年3月25日(办公时间)前将认定材料(需编码装订成册,纸质材料一式一份)报送至市工业和信息化局优势产业处,电子文档(可编辑word版和盖章PDF版各一份,内容与纸质材料保持一致)发送至邮箱...(446 )人阅读时间:2022-05-27
赤峰高新技术企业资助政策 高新技术企业补贴条件
赤峰高新技术企业资助政策赤峰高新技术企业认定奖励:【赤峰市】对首次获批或整体迁入我市的国家高新技术企业给予30万元奖励;对三年期满被重新认定为国家高新技术企业的,给予20万元奖励;对首次被纳入高新技术企业市级培育库的企业给予10万元奖励。高...(386 )人阅读时间:2022-12-05
